中华中医药学会发布四磨汤专家共识
时间:2020-07-24 来源: 点击:
2020年7月21日,中华中医药学会发布公告,批准发布《四磨汤口服液用于慢性胃肠疾病治疗及腹部手术后肠胃功能康复的专家共识》。
该共识的编制由中国中医科学院副院长唐旭东教授带领团队组织实施,系统梳理了四磨汤口服液药学、药理、毒理、临床研究等内容,充分检索和评价既有研究成果的基础,开展全国范围内的三轮临床专家问卷调查,并组织了52名全国知名消化内科、外科中西医专家开会讨论,最终形成25条专家共识。该共识进一步明确四磨汤口服液在治疗功能性消化不良、肠易激综合征、功能性便秘、功能性腹胀、功能性腹泻、术后胃肠功能恢复的证候特征、优势环节、给药时机、疗程特点、剂量特征、以及特殊人群的用药禁忌等安全性问题,形成四磨汤口服液临床应用专家共识,有助于指导临床医生更加安全有效使用四磨汤口服液。
四磨汤口服液为全国独家产品、国家医保目录品种、国家中药保护品种,具有顺气降逆、消积止痛之功效。用于婴幼儿乳食内滞证,症见腹胀、腹痛、啼哭不安、厌食纳差、腹泻或便秘;中老年气滞、食积证、症见脘腹胀满、腹痛、便秘;以及腹部手术后促进肠胃功能的恢复。该产品是williamhill中国官方网站主导产品,是目前对该公司销售收入和利润贡献最大品种。(杨华)
该共识的编制由中国中医科学院副院长唐旭东教授带领团队组织实施,系统梳理了四磨汤口服液药学、药理、毒理、临床研究等内容,充分检索和评价既有研究成果的基础,开展全国范围内的三轮临床专家问卷调查,并组织了52名全国知名消化内科、外科中西医专家开会讨论,最终形成25条专家共识。该共识进一步明确四磨汤口服液在治疗功能性消化不良、肠易激综合征、功能性便秘、功能性腹胀、功能性腹泻、术后胃肠功能恢复的证候特征、优势环节、给药时机、疗程特点、剂量特征、以及特殊人群的用药禁忌等安全性问题,形成四磨汤口服液临床应用专家共识,有助于指导临床医生更加安全有效使用四磨汤口服液。
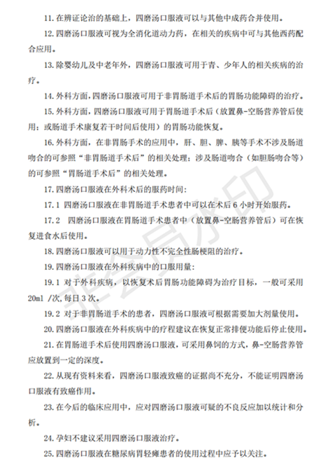
四磨汤口服液为全国独家产品、国家医保目录品种、国家中药保护品种,具有顺气降逆、消积止痛之功效。用于婴幼儿乳食内滞证,症见腹胀、腹痛、啼哭不安、厌食纳差、腹泻或便秘;中老年气滞、食积证、症见脘腹胀满、腹痛、便秘;以及腹部手术后促进肠胃功能的恢复。该产品是williamhill中国官方网站主导产品,是目前对该公司销售收入和利润贡献最大品种。(杨华)









